青岛能源所在神经酸改善中风及中风后抑郁行为的效果和作用机制方面取得研究进展
神经酸(Nervonic acid,C24:1Δ15)是在哺乳动物神经组织中发现的一种重要的长链单不饱和脂肪酸。由于其在治疗神经退行性疾病方面的潜力,引起了研究人员和市场的广泛关注。近日,青岛能源所一碳生物技术研究中心李福利、范勇研究团队联合中国中医科学院医学实验中心杨洪军、李贤煜研究团队发表了题为“Nervonic acid alleviates stroke and its associated poststroke depression behaviors”(神经酸可减轻中风及其相关的中风后抑郁行为)的研究论文,表明神经酸在研发治疗中风和相关卒中后抑郁行为的药物方面很有前途。
卒中是全球第二大的致死或致残疾病,卒中术后抑郁是卒中后常见的并发症,其在术后两年内影响着11%-41%的中风幸存者,增加了患者的残疾和死亡率,是目前临床治疗的重要挑战。近年来,多篇报道指出神经酸参与了神经胶质细胞内的多个生理过程,它不仅是细胞膜(髓鞘)的主要组成部分,还参与了信号传导过程。补充神经酸可以缓解许多神经系统疾病,如帕金森和精神分裂症等,基于上述信息,探讨神经酸改善卒中及卒中后抑郁的效果和机制是该工作的科学目标。
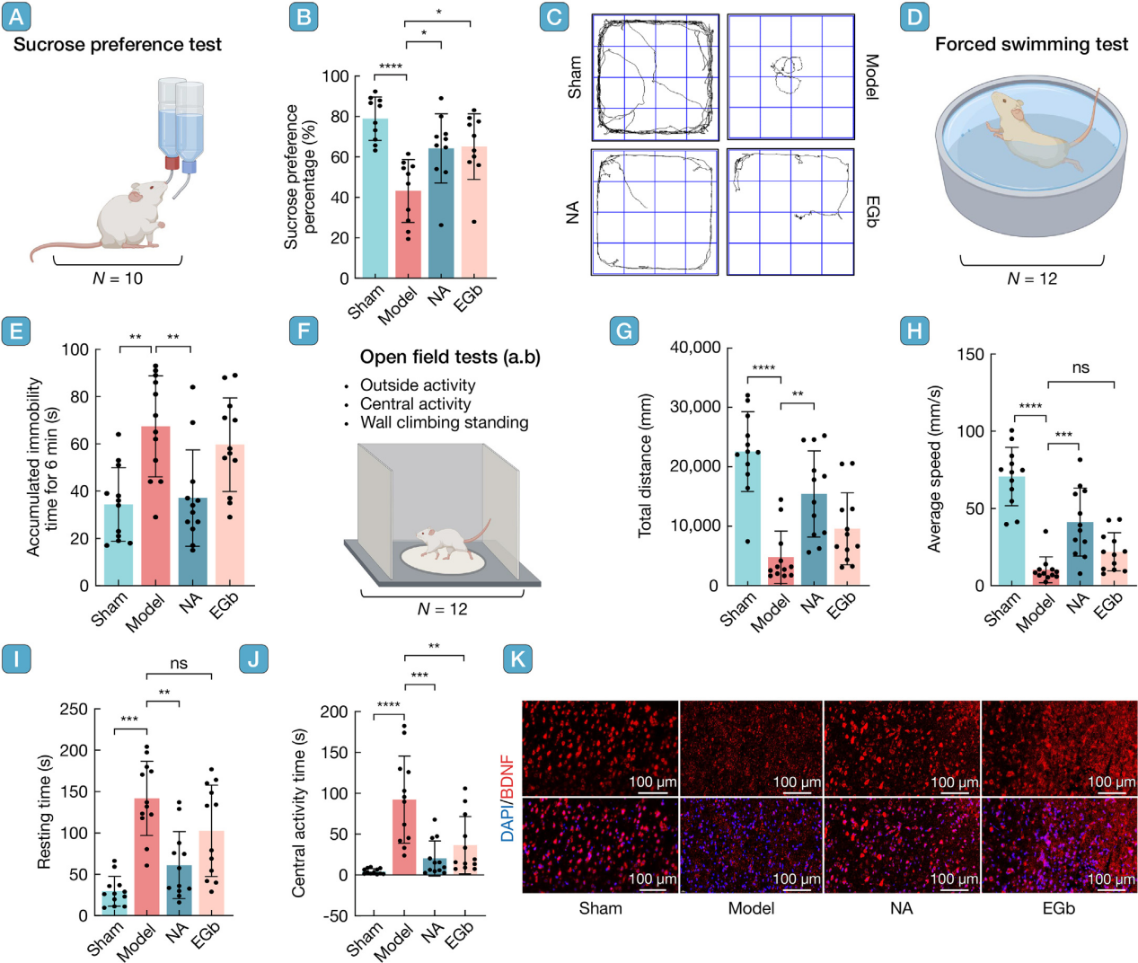
研究人员利用大鼠模型研究了神经酸治疗脑缺血再灌注的卒中康复期疗效。其中,接受神经酸治疗的大鼠,脑梗死面积、细胞凋亡、神经元肿胀和炎症浸润等现象显著减少,且在大鼠大脑动脉闭塞后第5天还观察到脑血流的改善。此外,神经酸治疗后能促进脑源性神经营养因子和髓鞘碱性蛋白的上调。更让研究人员感兴趣的是,通过三种行为学实验(蔗糖偏好实验、旷场实验和强迫游泳实验)发现神经酸能改善大鼠的抑郁样行为和肢体功能等(图1)。

图1 神经酸治疗改善了MCAO模型大鼠的卒中后抑郁行为
在作用机制方面,研究人员观察到补充神经酸能直接补充脑内神经酸,并且神经酸组还能改善肠道菌群多样性,显著增加与苯丙氨酸代谢相关的Blautia和Sutterella菌群丰度。血浆和脑样本的代谢组学显示苯丙氨酸和谷氨酸水平降低,减轻了对谷氨酰胺代谢的抑制作用,促进了卒中后神经元的恢复和信号传递,从而一定程度上抑制了卒中后抑郁的产生(图2)。

图2 神经酸缓解脑卒中及卒中后抑郁的作用机制
近年来,随着合成生物学技术的发展,神经酸的生产成本有望极大改善。目前一碳生物技术研究中心通过酵母合成神经酸,提高神经酸滴度,为进一步促进神经酸等功能性脂肪酸在未来的食品开发和临床治疗中的应用奠定了基础。
相关研究成果发表于hLife杂志上。该工作获得了国家重点研发计划(功能油脂的微生物合成),国家自然科学基金项目,青岛新能源省实验室,浙江震元生物科技有限公司等支持。(文/范勇、冯仪云 图/范勇)
附件下载: